首页
企业概况
新闻中心
产品中心
科研开发
信息交流
诚聘英才
联系我们
您的位置:首页 > 水稻
水稻
油菜
棉花
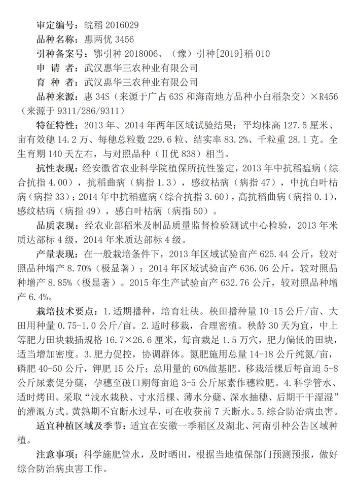
惠两优3456
修改时间:2026-01-27 浏览次数:83次
惠两优3456大田照片
惠两优
3456审定证书
惠两优
3456包装图片
惠两优
3456品种简介
上一条:
华两优2847
下一条:
两优6188