首页
企业概况
新闻中心
产品中心
科研开发
信息交流
诚聘英才
联系我们
您的位置:首页 > 水稻
水稻
油菜
棉花
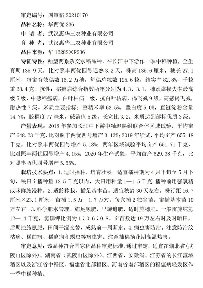
华两优236
修改时间:2025-11-26 浏览次数:203次
华两优
236大田照片
华两优
236审定证书
华两优
236包装设计图
华两优
236品种简介
上一条:
桂香优108
下一条:
徽两优1868