首页
企业概况
新闻中心
产品中心
科研开发
信息交流
诚聘英才
联系我们
您的位置:首页 > 水稻
水稻
油菜
棉花
美扬占
修改时间:2025-11-26 浏览次数:389次
美扬占大田照片
美扬占审定证书
美扬占金奖证书
美扬占包装设计图
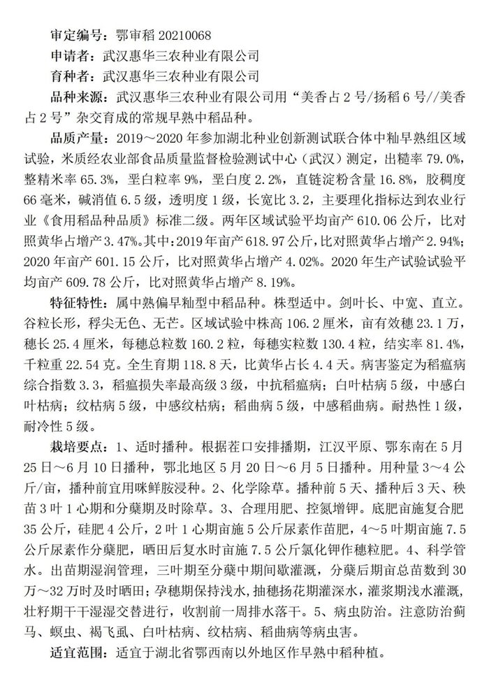
美扬占品种简介
上一条:
华两优6516
下一条:
桂香优108